Documentación de Usuario

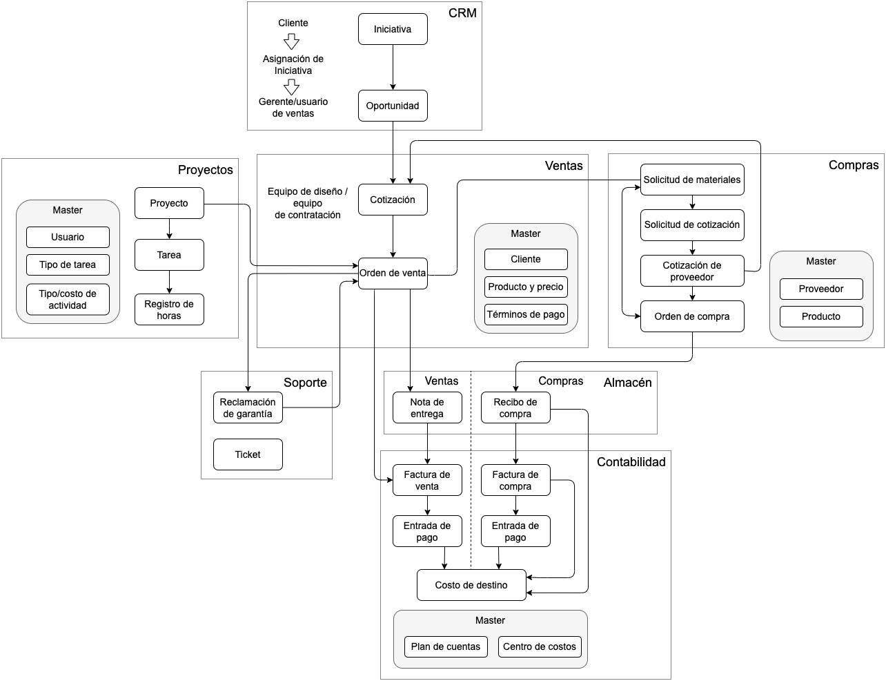
En el siguiente diagrama se muestra cómo DiamoERP registra la información de la Compañía a través de las funcionalidades principales. Este diagrama no incluye todas las funcionalidades que el sistema ofrece

Diagrama erp

Nota: No todos los pasos son obligatorios. DiamoERP permite saltear ciertos pasos si se desea simplificar el proceso.


Indice

1. Básico

  1. Configuraciones
  2. Uso de DiamoERP

2. Módulos principales

  1. Contabilidad
  2. Almacén
  3. Ventas
  4. Compras
  5. CRM

3. Módulos secundarios

  1. Proyectos
  2. Soporte
  3. Activos
  4. Sitio web
  5. Recursos Humanos